产品描述
| 产品属性 | 属性值 |
|---|---|
| 产品分类 : | 接收芯片 |
| 产品品牌 : | 美芯晟 |
| 产品型号 : | MT5702LP |
| 包装数量 : | 3000 PCS |
| 包装方式 : | 真空卷带 |
| 封装规格 : | QFN16L |
产品详情
美芯晟MT5702LP无线充接收芯片10w(10V 1A)是一款用于基于磁感应的无线电源接收器的片上系统(SoC),采用QFN16L封装
一、美芯晟MT5702LP无线充接收芯片10w(10V 1A)芯片简述:
MT5702LP支持最高10W(10V/1A)的无线充电,并可配置为无线充电发射器,为其他接收器充电。
MT5702LP完全符合无线充电联盟(WPC)的Qi规范(2.1版)的基线功率配置(BPP),并支持各大智能手机原始设备制造商(OEM)使用的各种专有快速充电协议。
得益于经过优化且具有自适应能力的全同步整流器控制、功率MOSFET极小的导通电阻(RDSON)以及极低的偏置电流,MT5702LP具有非常高的整体交流到直流转换效率(高达95%)。

二、美芯晟MT5702LP无线充接收芯片10w(10V 1A)芯片特性:
(1)功率输出:最高10W(10V/1A)
(2)输出电压完全可编程,范围为3V至12V,步长为25mV,或3V至6V,步长为12mV,并支持限流功能
(3)内置ARM Cortex M0处理器,配备6kB SRAM、512字节OTP和16kB ROM
(4)85kHz~500kHz宽频无线充电
(5)支持1.8V输入/输出和1.2V输入/输出
(6)美芯晟MT5702LP无线充接收芯片10w(10V 1A)芯片内置多种保护功能:
过压保护(OVP)
过电流保护(OCP)
短路保护(SCP)
过热保护(OTP)
异物检测(FOD)

三、美芯晟MT5702LP无线充接收芯片10w(10V 1A)芯片典型应用:
(1)高集成度且外形小巧的可穿戴设备
(2)为移动电源设计的无线充电接收(Rx)功能
(3)手电筒、剃须刀、加湿器、除湿器、吸尘器、电动牙刷等
(4)其他无线电力应用
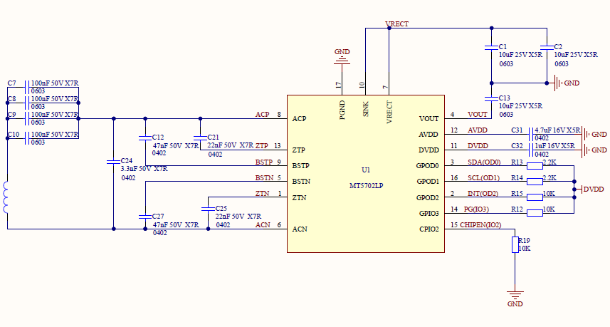
四、美芯晟MT5702LP无线充接收芯片10w(10V 1A)芯片典型应用设计原理图:

同类产品
上一篇:诺芯盛提供QFN40封装10W无线充接收芯片酷珀微CP2101输出9V
下一篇:没有了